一、卡片介绍
天府通卡:除可在成都本地的城市公交和地铁使用外,还可在省内的遂宁、德阳、眉山、资阳、阿坝州、雅安、攀枝花等地市州刷卡乘坐当地公交;
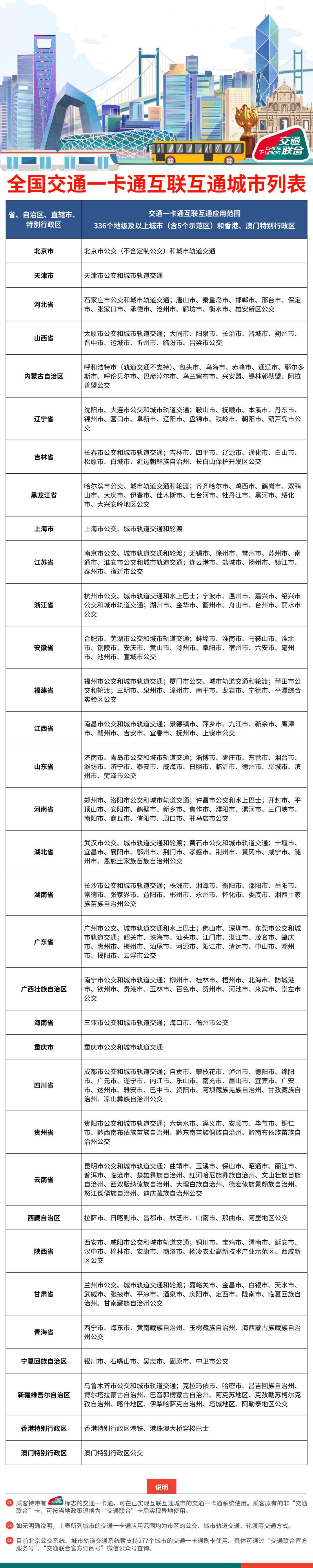
天府通交通联合卡:是依照交通运输部互联互通标准,由天府通公司发行,且卡片标有“交通联合”标识。可在成都、北京、上海、广州、深圳、重庆、西安、武汉、杭州、南京、苏州等全国336个城市的公交、地铁使用。在成都本地使用时按公交、地铁基础票价执行,不享受本地票价优惠。在异地使用时的优惠方式、优惠额度以当地政府和运营企业发布的票制、票价政策为准。本卡无成都公交月票次数功能。
二、卡片版面展示




三、互联互通城市及异地使用优惠

